Saltar al contenido
Transparencia Activa logo

 

Transparencia Activa
de la Corporación
Solicitud de Información
Ley de Transparencia
Plataforma
Ley del Lobby
  • TRANSPARENCIA ACTIVA
  • QUÉ ES TRANSPARENCIA?
  • REGLAMENTO
  • DEPORTES LA FLORIDA
  • Buscar...
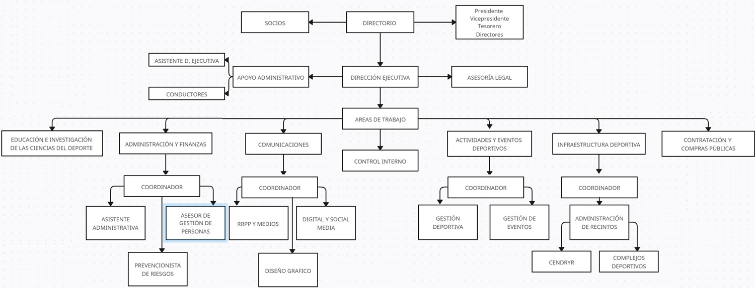
Usted está en : Transparencia Activa > Organigrama

Organigrama

Fecha de Actualización: 06/10/2025

Descargar Organigrama

Soporta Navegadores, descarga última versión:
Google Chrome   | Mozilla Firefox  | Internet Explorer | Sitio Responsive


2025 | CORPORACIÓN DEL DEPORTE DE LA FLORIDA
Dirección: Estadio Bicentenario de La Florida
Enrique Olivares #1003, La Florida, Región Metropolitana.
4to Piso.
Teléfono: +(56 2) 2505 4544

 

Un Tema de SiteOrigin